mk体育(mksport集团)股份公司-MK SPORTS
首页
关于我们
mk体育简介
组织机构
历任领导
团队队伍
外聘教授
教授
副教授
讲师
教学工作
工作动态
教务信息
科学研究
科研动态
科研立项
学术成果
党建工作
团队建设
中国史
世界史
区域国别学
学科教学(历史)
旅游管理
硕士教育
员工工作
心理健康
志愿服务
资助工作
学风建设
思政教育
宿舍管理
创新创业
文体风采
专业认证
人才招聘
专业简介
招生工作
就业工作
您当前位置:
首页
»
教学工作
» 教务信息
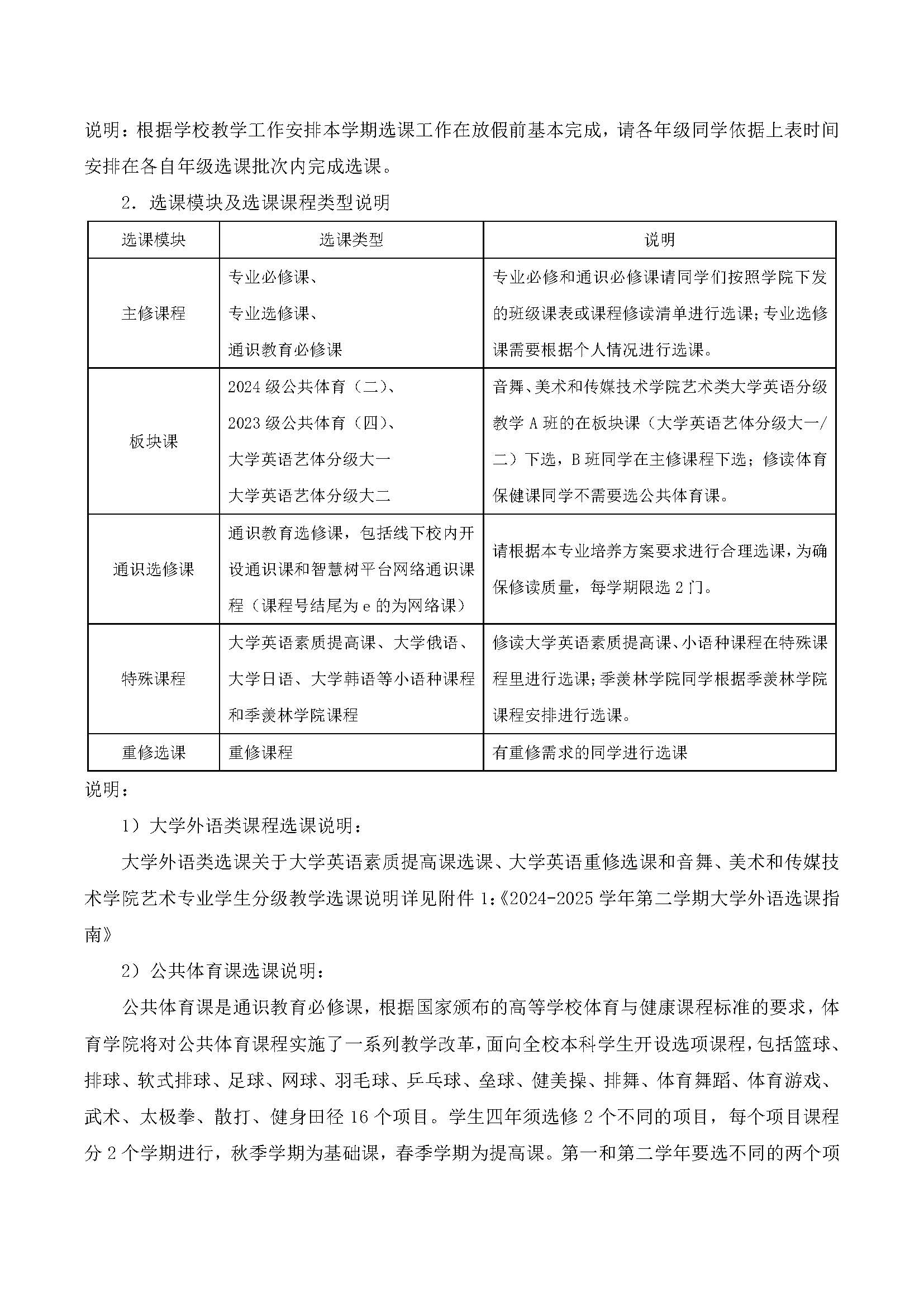
关于做好2024-2025学年第二学期网上选课工作的通知
时间:2024-12-23 11:07
点击: 次
【字体:
大
中
小
】
收藏
上一篇:
关于2024-2025学年第一学期员工期末教学评价前核对 课程信息的通知
下一篇:
关于开展2024-2025学年第一学期期末教学评价的通知
最新TOP10
关于核对2025—2026学年第一学期选课学分的通知
关于做好2025年辅修和微专业报名工作的通知
2025年下半年全国大学英语四六级报名通知
关于做好2025级新生选课工作的通知
关于做好2025级新生激活数字聊大、企业微信账号及教务系统选课准备工作的通知
mk体育关于做好2025年“羡林学子” 选拔的通知
关于做好 2024—2025 学年第二学期期末考试 缓补考工作的通知
关于做好转专业员工补修选课及课程替代工作的通知
关于做好2025—2026学年第一学期员工学籍注册的通知
关于做好2025-2026学年第一学期网上选课工作的通知
友情链接
mk体育
mk体育运河研究院
北京大学历史系
清华大学历史系
南京大学历史系
山东大学历史文化公司
山东省社会科学界联合会
全国哲学社会科学规划办公室
社科网
中国社会科学在线
人民网
光明网
commentlink