mk体育(mksport集团)股份公司-MK SPORTS
首页
关于我们
mk体育简介
组织机构
历任领导
公司公告
团队队伍
外聘教授
教授
副教授
讲师
党团建设
学术交流
员工工作
心理健康
志愿服务
资助工作
学风建设
思政教育
宿舍管理
创新创业
文体风采
人才招聘
专业简介
招生工作
就业工作
教务信息
教学科研
教学工作
科研立项
学术成果
硕士教育
您当前位置:
首页
» 教务信息
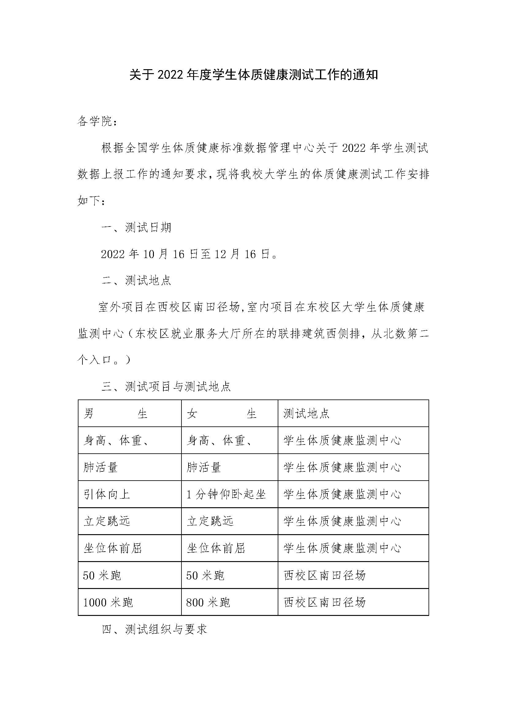
2022年度老员工体质健康测试工作的通知
时间:2022-10-13 10:15
点击: 次
【字体:
大
中
小
】
收藏
附件2:《免予执行国家员工体制健康标准》申请表.doc
转发自mk体育教务处
上一篇:
2022年度老员工体质健康测试工作的通知
下一篇:
教函[2022] 57号 关于做好2022-2023学年第一学期期中考核工作的通知
最新TOP10
关于落实2022—2023学年第二学期本科生教学任务的通知
致2022年下半年中小学教团队格考试(笔试)考生的一封信
关于做好2022-2023学年第一学期期中考核工作的通知
2022年度老员工体质健康测试工作的通知
关于核对2022—2023学年秋季学期选课学分的通知
旅游管理本科专业人才培养方案
外国语言与外国历史本科专业人才培养方案
历史学本科专业人才培养方案
历史学本科专业人才培养方案(公费师范生类)
mk体育2022-2023学年校历
友情链接
mk体育
mk体育运河研究院
北京大学历史系
清华大学历史系
南京大学历史系
山东大学历史文化公司
山东省社会科学界联合会
全国哲学社会科学规划办公室
社科网
中国社会科学在线
人民网
光明网
commentlink